畜牧场信息管理系统的设计与实现(Javaweb,MySQL)
来源:wenku7.com 资料编号:WK716009 资料等级:★★★★★ %E8%B5%84%E6%96%99%E7%BC%96%E5%8F%B7%EF%BC%9AWK716009
以下是资料介绍,如需要完整的请充值下载。
1.无需注册登录,支付后按照提示操作即可获取该资料.
2.资料以网页介绍的为准,下载后不会有水印.资料仅供学习参考之用. 密 保 惠 帮助
资料介绍
畜牧场信息管理系统的设计与实现(Javaweb,MySQL)(论文说明书13000字,程序代码,MySQL数据库)
摘要:本系统在MyEclipse环境下,利用Java技术以及Web技术和MySQL数据库开发了一个畜牧场信息管理系统。系统主要具备羊群的日常管理,疾病诊治,以及繁殖培育和胚胎移植等功能,实现对畜牧场日常工作记录与规划的集成化,最后通过黑盒测试检测软件功能是否存在漏洞。经过实际使用证明该系统可以满足畜牧信息管理的基本需求。
关键词:畜牧场信息管理系统;Java编程语言;MySQL数据库
Design and Implementation
of Animal Farm Information Management System
Abstract:The system is under the environment of MyEclipse, use Java technology and Web technology and MySQL database to develop a management information system for livestock farm.The system mainly includes the daily management of sheep, the diagnosis and treatment of diseases, as well as reproduction and embryo transfer and other functions, to realize the management of livestock integration of daily work record and planning . Finally, through black box test to find whether there is a flaw in the software function .Through practical use shows that this system can satisfy the needs of animal husbandry and information management.
Key words:Animal Farm Information Management System;Java programming language;MySQL database
系统各功能模块设计
1.用户权限:系统分为三种用户权限,分别为管理员,员工和普通用户。管理员的权限最大,可以操作系统所有模块的数据,员工主要负责录入系统数据和管理普通用户。由于系统后期需要维护,管理员可以通过后台直接添加新的员工信息,新添加的员工可以登录系统[5]。
2.用户注册:普通用户可以通过注册并登入系统,在网页上查看管理员发布的信息,系统每个报表都可以导出到本地或者打印。
3.修改密码:系统的管理员可以修改员工和普通用户的密码,而员工可以修改自己和用户的密码,但用户都能修改自己的密码。
4.个人资料管理:由系统所有用户使用,用户登录系统后,可以修改个人原始信息,如密码以及邮箱等,但是用户的用户名是无法修改的。
5.羊场信息管理:管理员发布羊场信息后,普通用户便可以查询到该羊场信息,用户选择某个羊场信息,查询羊场信息;管理员审核添加,删除羊场信息。:
6.羊群信息管理:管理员发布羊只信息后,用户在此页面可以查看浏览羊只信息,包括羊的近期图片,身高体重公母等属性。
7.留言管理:管理员发布留言后,普通用户便可以查询到该留言,用户选择某个留言,查询留言,管理员审核添加,删除留言。
开发工具:MyEclipse
开发语言:java
数据库:MySql
Web服务器:Tomcat





目 录
摘要 1
Abstract 2
1 绪论 3
1.1开发背景 3
1.2开发意义 3
1.3研究内容 3
2 系统分析 4
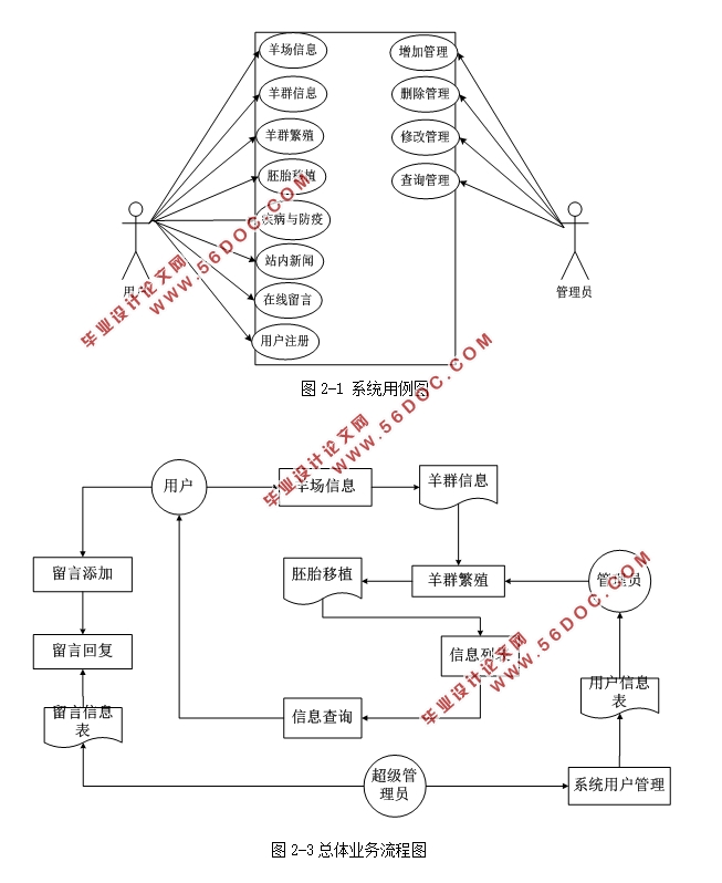
2.1功能需求分析 4
2.2业务流程分析 6
2.3数据流程分析 7
2.4本章小结 9
3 系统设计 10
3.1系统设计思想 10
3.2系统总体功能模块设计 10
3.3系统各功能模块设计 10
3.4数据库设计 14
3.4.1概念模型设计 14
3.4.2数据库表设计 15
3.4.3数据库连接 23
3.5本章小结 23
4 系统的实现 24
4.1前台页面的实现 24
4.2注册模块的实现 24
4.3登录模块的实现 25
4.4学习欣赏模块的实现 26
4.5羊场信息管理模块的实现 27
4.6羊群信息管理模块的实现 27
4.7羊群繁殖管理模块的实现 28
4.8胚胎移植管理模块的实现 29
4.9留言管理模块的实现 30
4.10公众号的实现 31
4.11后台登录界面的实现 31
4.12本章小结 32
5 系统测试 33
5.1测试目的 33
5.2界面测试 33
5.3功能测试 34
5.4测试结果 35
5.5本章小结 35
6 总结 36
参考文献 37
致 谢 38
|