| 基于单片机的汽车防盗报警系统的设计(任务书,开题报告,外文翻译,论文13000字)摘要
 随着人们生活质量的提高,汽车在日常生活中越来越普及,成为人们交通出行中必不可少的代步工具,那么汽车防盗也就越来越成为人们的关注点。目前市面上的汽车防盗报警器种类繁多,各具优缺点,这使得研究汽车防盗报警仍然具有很大的意义。
 本次设计的报警电路以单片机为控制核心,包括红外人体传感器模块、震动传感器模块、声光报警器模块、按键模块以及GSM报警模块等组成部分。单片机是一种集成电路芯片,功能强大并且多样,处理信息速度快,其应用领域已经十分广泛,在汽车防盗报警器中很有扩展渠道。传感器自然是报警器的主要元器件,本设计中的红外人体传感器用以检测是否有非法入侵者,振动传感器检测汽车是否被非法开动。以上两种情况出现任一种,防盗报警系统便开启,发出声光报警并通过GSM网络向车主报警。按键模块则是一个人为控制报警器开关的模块,相当于报警器的开关。
 在本次设计中用到了Proteus仿真软件,它能对单片机及其外围器件进行仿真。因其强大的仿真环境使实验颇具高效性和确定性,现已受到广大单片机爱好者和从事单片机开发工作者的青睐。本设计所做报警器制作简单,成本较低,安装方便,并且制作出来的成品体积小,不会占用太大空间,同时也保证了防盗报警的质量,有较强的实用价值。
 关键词:单片机;汽车防盗报警;GSM数字移动通信
 
 Abstract
 With the development of people’s living standard,car becomes more and more popular in our daily life and turns into the essential transportation tool nowadays.So Auto-guard becomes the focus of all users.There are a variety of  anti-theft car alarm systems on the market.Each has its advantages and disadvantages,making the research on car anti-theft alarm system has great importance.
 The design of the anti-theft alarm system in this study uses microcontroller to control the operation of the system.The system includes five parts:the infrared human body sensor module,vibration sensor module,sound and light alarm module,reset module and GSM alarm module.Microcontroller is an integrated circuit chip,having powerful and diverse functions and processinginformation rapidly, which has a very wide range of applications and broad expand channelsin the automotive anti-theft alarm system.Sensors are the main components in the anti-theft alarm system.In this study,the infrared human body sensor module detects if there is any non-authorized person enters into the car.The vibration sensor module detects whether the car is turned on or not.If one of the above two situation occurs,the alarm system will turn on,sending out sound and light alarm messages and reporting to the owner through the GSM network.Key Module is a human-controlled alarm switch module,equivalent of the system’s switch.
 This design uses the Proteus simulation software,which not only has the simulation capabilities other EDA software has,but also can make the simulation of microcontroller and its peripheral devices.It’s a good simulation tool to microcontroller and its peripheral devices.Although not popular in China,it has been favored by the majority of the microcontroller enthusiasts.This anti-theft car alarm system is simple to make,costs little and is easy to install.In addition,the finished product is small in size,occupying little space to install it but guaranteeing the quality of the product.In general,the product of this study has great practical utility.
 Key Words:microcontroller;anti-theft alarm;GSM network
 
  
   目录
 第1章 绪论    1
 1.1研究目的和意义    1
 1.2国内外研究现状与发展方向    1
 1.3研究内容    3
 第2章方案论证    4
 2.1 汽车防盗报警器的分类    4
 2.2 技术方案的选择和确定    5
 第3章 硬件设计    7
 3.1主机控制模块    7
 3.2红外人体传感器    8
 3.3振动传感器    9
 3.4按键输入    10
 3.5声光报警    10
 3.6GSM报警    11
 第4章 软件设计    13
 4.1主程序    13
 4.2声光报警程序    14
 4.3发送短信流程图    14
 4.4关闭报警程序    15
 第5章 仿真调试    17
 5.1proteus仿真环境    17
 5.2仿真过程    17
 总结与展望    20
 参考文献    21
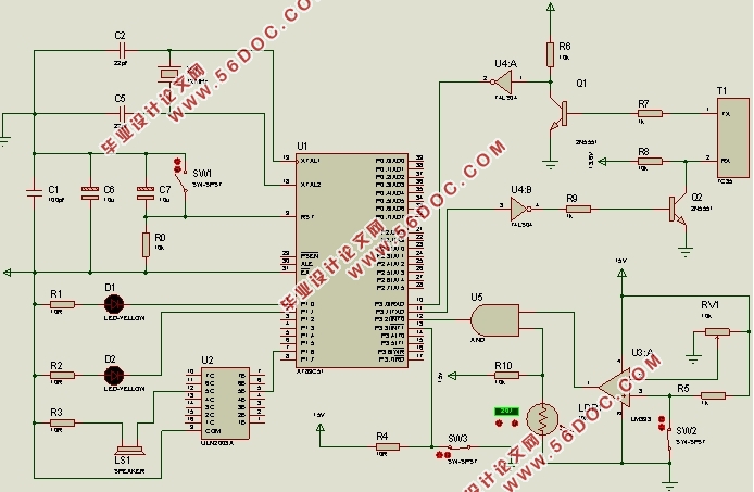
 附录1 基于单片机的汽车防盗报警系统原理图    22
 附录2 基于单片机的汽车防盗报警系统仿真模型图    23
 附录3 程序源代码    24
 致谢    29
 |